superhet receiver
I took the direct conversion receiver from two posts ago and converted it to a superhet receiver for 20 meters.

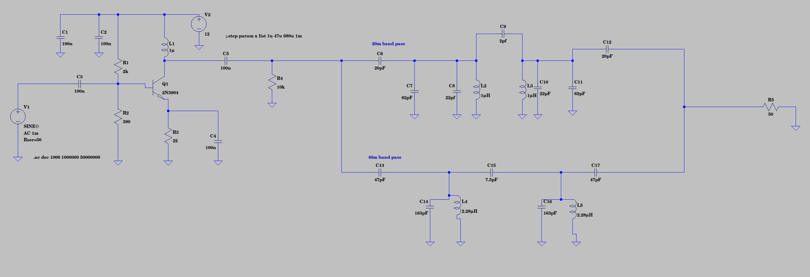
The front end starts with a simple 2n3904 rf amp that feeds into a 20 meter band pass filter.

( Ignore the 40 meter band pass. I may add band switching later.) The band pass feeds into an sbl-1 mixer. An arduino/si5351 provides the vfo/bfo. There are two identical if amps (schematic below, found on n6qw.blogspot.com) with a yaesu xf-8.9hsm crystal filter between them. I couldn’t find the impedance for that exact filter, but other similar yaesu filters are at 500 ohms. I used two bifilar wound FT37-43 with 6:19 turns for the impedance matching for the input and output of the filter.

The second if amp feeds into another sbl-1 mixer and then into the same audio amp from before. Here is a video of it working. I’ve still got things connected with alligator leads and splayed across the desk, but it is receiving fairly well at the moment. Next, I will attempt to make it transmit as well.